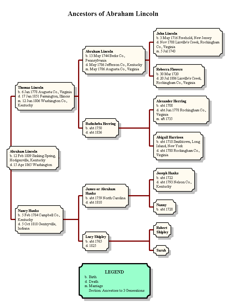
Ancestor Chart
A sample Ancestor Chart appears below. Abraham Lincoln is the key individual.
This sample illustrates the following chart options:
- Titles - Main Title and Legend Box
- Section - Number of Ancestral Generations: 3.
- Layout - Direction of Drop: right. Each generation appears in a
column farther to the right.
- Layout - Overlap Generations (note that the box for Abraham Lincoln
overlaps the parent boxes column, saving space)
© Copyright 2002 Thoughtful
Creations. All rights reserved. Last Updated 10/06/2002.